各班级:
为深入贯彻党中央、国务院关于高校毕业生就业工作的决策部署,进一步加强大学生生涯教育与就业指导,提升学生职业规划能力,引导学生尽早确立职业目标、做好就业准备,树立正确择业观,拓宽就业新空间,推动实现高质量充分就业,决定举办第七届伟德体育官网大学生职业规划大赛。现将有关事项通知如下。
一、大赛主题
筑梦青春志在四方,规划启航职引未来。
二、大赛内容
(一)主体赛事。包括学生成长赛道和就业赛道。
1.成长赛道。面向本科中低年级学生(本科一、二、三年级)和已确定升学的毕业年级本科学生,考察其树立生涯发展理念并合理设定职业目标、围绕实现目标持续行动并不断调整的成长过程,通过学习实践提升综合素质和专业能力,体现正确的择业就业观念。
2.就业赛道。面向本科高年级计划求职学生(本科三、四年级、部分专业五年级学生,不含已通过推免等确定升学的毕业年级学生)和研究生,考察其求职实战能力,对照目标职业及岗位要求,个人综合素质和专业能力等方面的契合度,个人发展路径与就业市场需求的适应度。
三、赛制及赛程安排
大赛分学院初赛和决赛两个阶段。
(一)院级初赛。各班级积极宣传动员。每位选手的指导教师仅限1人。选手在10月25日24:00前提交文本到邮箱:zafuwenfacxcy@163.com(大一的同学请以班级为单位发送到邮箱)。所有文件(邮件主题、压缩包名称、文件名)统一命名,个人提交材料命名为:赛道名称+专业+姓名,如:成长赛道法学252张三;以班级为单位提交的材料命名为:赛道名称+班号,例如:成长赛道法学251。初赛为文本评审,学院邀请有经验的评委对参赛作品开展评审,挑选成长赛道和就业赛道各8人进入院级决赛。
(二)院级决赛。10月28日公布入围名单,推荐成长赛道和就业赛道各4人进入决赛现场展示争夺一、二等奖。决赛时间预计为10月底11月初,具体时间另行通知。
(三)校赛推荐。根据院级决赛选手得分高低,按照校赛分配到各学院的名额,推荐选手参加校级大赛。
(四)奖项设置。成长赛道和就业赛道各设一等奖1名,二等奖3名,三等奖若干。
四、参赛要求
(一)大赛成长赛道、就业赛道参赛选手须为全日制在校学生。每名选手结合自身条件选择符合要求的一个赛道报名参赛。已获得过省大赛金奖选手,不得再次报名原赛道比赛。
(二)参赛选手应按要求在大赛平台准确填写报名信息,提交材料应坚持真实性原则,不得含有违法违规内容,否则将被取消参赛资格及所获奖项等,并承担相应法律责任。
五、材料说明
(一)成长赛道
(1)生涯发展报告:介绍设定职业目标的过程;实现职业目标的具体行动和成效;职业目标及行动的动态调整等(PDF格式,文字不超过2000字,图表不超过5张,材料模板见附件一)。
(2)生涯发展展示(PPT格式,不超过50MB;不可加入视频)。
(二)就业赛道
(1)求职简历(PDF格式,限一张,无指定模板)。
(2)求职综合展示(PPT格式,不超过50MB;不可加入视频)。
(3)辅助证明材料,包括实践、实习、获奖等证明材料(PDF格式,整合为单个文件,不超过50MB)。
六、评审标准
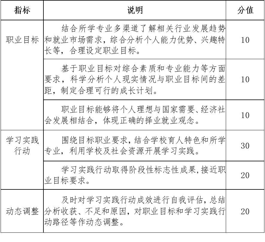
(一)成长赛道

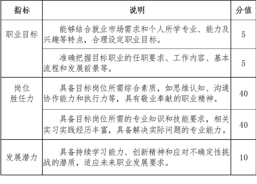
(二)就业赛道

其他文件和材料可以通过BV伟德官方网站就业信息网(简称就业网,网址:http://jy.zafu.edu.cn/)查阅或下载。
如有任何疑问,请联系文创中心创新创业部。
联系人:
郑心瑜(联系电话:18157096213,QQ:1263803264)
骆宇彤(联系电话:19106720317,QQ:2837231044)
QQ群:645942353
电子邮箱:zafuwenfacxcy@163.com
伟德体育官网
2025年10月20日